更新时间:2026-02-17
点击次数: 狗狗币,狗狗币走势,狗狗币怎么买,狗狗币在哪买,狗狗币价格,狗狗币挖矿,狗狗币官网,狗狗币交易平台,狗狗币钱包,狗狗币钱包下载,狗狗币最新消息,狗狗币注册,狗狗币开户,狗狗币下载网址,狗狗币APP2月20日,“美联储最爱通胀指标”2025年12月PCE数据及第四季度GDP初值将公布。此外,美联储1月FOMC会议纪要将在2月18日发布。
乌克兰总统泽连斯基表示,如果俄罗斯方面同意,新一轮的和平谈判可能于2月17日或18日在美国举行。
日本政府已确定将于2月18日召集特别国会,现任高市内阁将集体辞职,新一任首相将投票选出。
DeepSeek V4预计2月中旬面世,重点改进编程能力。内部初步测试表明,V4在编程能力上超过了目前市场上的其他顶级模型,如Anthropic的Claude和OpenAI的GPT系列。
2月15日至20日,首届印度人工智能峰会在新德里举行,英伟达CEO黄仁勋、谷歌CEO皮查伊等全球科技领袖确认参会。
美国最高法院定于2月20日宣判,就特朗普关税案作出裁决。官们预计还将在2月24日和25日发布判决,全球正屏息以待一项可能废除特朗普标志性关税政策的裁决。美国联邦政府数据显示,这些争议性关税每月让进口商损失超过160亿美元。如果法院裁定关税违宪,将成为特朗普重返白宫以来面临的最律挫败。该案件涉及对加拿大、墨西哥等征收的巨额关税。
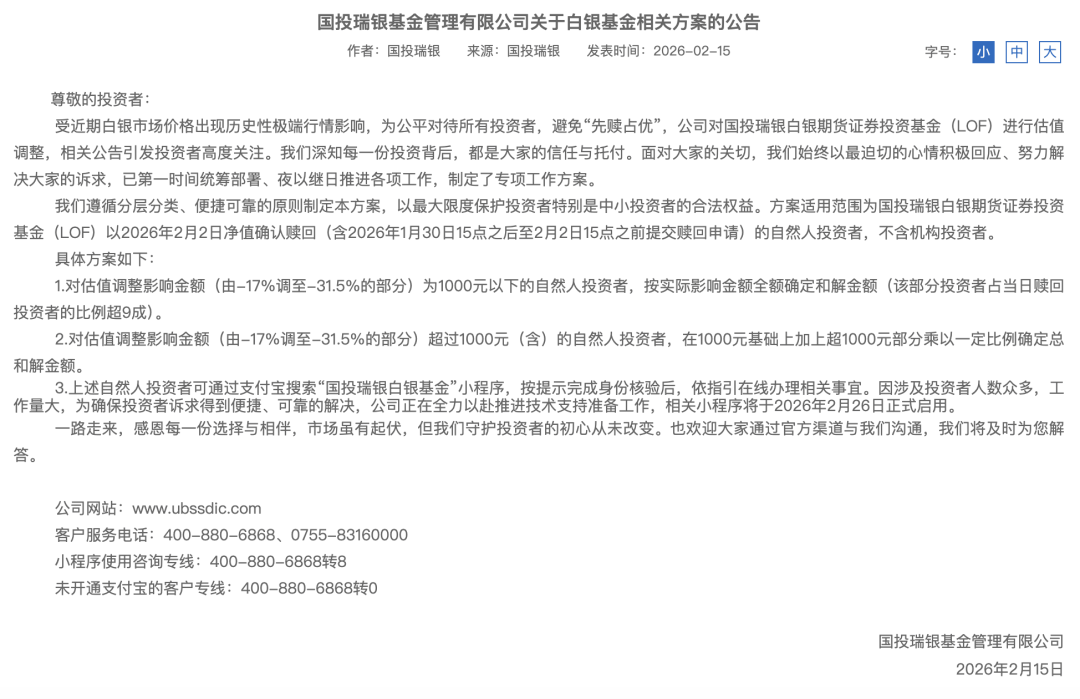
2月15日,国投瑞银基金管理有限公司发布公告称,受近期白银市场价格出现历史性极端行情影响,为公平对待所有投资者,避免“先赎占优”,公司对国投瑞银白银期货证券投资基金(LOF)进行估值调整,相关公告引发投资者高度关注,公司已第一时间统筹部署、夜以继日推进各项工作,制定了专项工作方案。公司遵循分层分类、便捷可靠的原则制定本方案,以最大限度保护投资者特别是中小投资者的合法权益。方案适用范围为国投瑞银白银期货证券投资基金(LOF)以2026年2月2日净值确认赎回(含2026年1月30日15点之后至2月2日15点之前提交赎回申请)的自然人投资者,不含机构投资者。
1.对估值调整影响金额(由-17%调至-31.5%的部分)为1000元以下的自然人投资者,按实际影响金额全额确定和解金额(该部分投资者占当日赎回投资者的比例超九成)。
2.对估值调整影响金额(由-17%调至-31.5%的部分)超过1000元(含)的自然人投资者,在1000元基础上加上超1000元部分乘以一定比例确定总和解金额。
3.上述自然人投资者可通过支付宝搜索“国投瑞银白银基金”小程序,按提示完成身份核验后,依指引在线办理相关事宜。因涉及投资者人数众多,工作量大,为确保投资者诉求得到便捷、可靠的解决,公司正在全力以赴推进技术支持准备工作,相关小程序将于2026年2月26日正式启用。

过去24小时,虚拟货币市场再度大跌。狗狗币大跌近8%,以太坊大跌近6%,比特币也由7万美元以上跌落至6.9万美元下方。
最新数据显示,今日早盘,现货黄金价格下跌超0.5%,白银价格大跌超3%。

在刚刚过去的周末,全球主要金融市场因休市而归于平静,外部市场并未出现突发性的重大扰动因素。然而随着国内开启春节长假,海外市场持续交易带来的波动仍可能显著影响节后国内金融市场的开盘行情,投资者应该注意海外市场哪些风险点呢?
建信期货宏观研究员冯泽仁在接受期货日报记者采访时表示,春节长假期间,美国将密集发布多项关键数据,并可能释放新的货币政策信号,或引发市场对美联储降息节奏的重新定价。冯泽仁提示,重点关注以下几点:一是美联储公布的1月货币政策会议纪要,或透露更多关于未来政策路径的线月零售销售数据、去年四季度GDP修正值及核心PCE物价指数。若上述经济数据表现超预期强劲,可能进一步削弱市场对短期降息的预期。这种影响将通过美元指数与美债收益率的波动,传导至国内贵金属及有色金属等品种。
格林大华期货副总经理、首席专家王骏告诉记者,美股科技股自1月起波动加剧,目前恰逢美股财报季,市场对头部芯片与云计算企业的业绩增速要求较高,若资本支出放缓或AI应用变现不及预期,将引发获利盘集中了结,从而触发相关股价剧烈回调。
地缘政治方面,冯泽仁表示,美伊谈判及俄乌冲突需要重点关注。一方面,若美伊谈判破裂或局势升级,霍尔木兹海峡作为全球原油运输的重要通道,一旦关闭,潜在的供应中断风险将显著推升油价。此外,海湾地区电解铝产量约占全球8%,若该区域出口受阻,铝市场同样面临供应扰动的风险。另一方面,近期俄乌双方持续袭击对方能源基础设施,若冲突进一步升级,或欧盟加强对俄制裁,可能对全球能源供应形成新的冲击。油价上涨将通过成本传导机制,影响国内沥青、甲醇等能化品种。
“外汇市场方面,1—2月美元与日元大幅波动源于两国货币政策的博弈。”王骏表示,日元受日本央行退出负利率预期与套息交易平仓影响,短期快速升值可能引发当局干预,反向加剧波动;美元则因市场对降息节奏的预判反复,在经济数据韧性与疲态的切换中呈现双向宽幅震荡,长假期间美国相关经济数据的发布将放大这种波动。
王骏认为,春节长假期间,在流动性萎缩的背景下,需警惕美股科技股的回调与日元套息交易平仓对国内金融市场的传导效应,美国相关经济数据的发布与地缘冲突或使能源、贵金属期货价格的波动加大。
电子邮箱: admin@youweb.com
热线电话: 400-123-4567
公司地址: 广东省广州市天河区某某工业区88号